Номер 221 - ГДЗ Алгебра 7 класс. Мерзляк, Полонский. Учебник. Страница 48

Вернуться к содержанию учебника

Страница 48

218 219 220 221 222 223 224

Вопрос

Представьте выражение в виде степени и вычислите его значение (при необходимости воспользуйтесь таблицей степеней чисел 2 и 3, расположенной на форзаце учебника):

Подсказка

Вспомните:

  1. Что называют степенью числа с натуральным показателем.
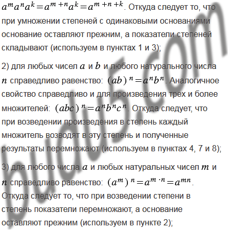
  2. Как умножить и разделить степени с одинаковыми основаниями, как возвести степень в степень и как возвести произведение в степень.
  3. Умножение обыкновенных дробей.
  4. Умножение десятичных дробей.
  5. Деление и дроби.

Ответ


Вернуться к содержанию учебника