Номер 1081 - ГДЗ Алгебра 7 класс. Мерзляк, Полонский. Учебник. Страница 216

Вернуться к содержанию учебника

Страница 216

1078 1079 1080 1081 1082 1083 1084

Вопрос

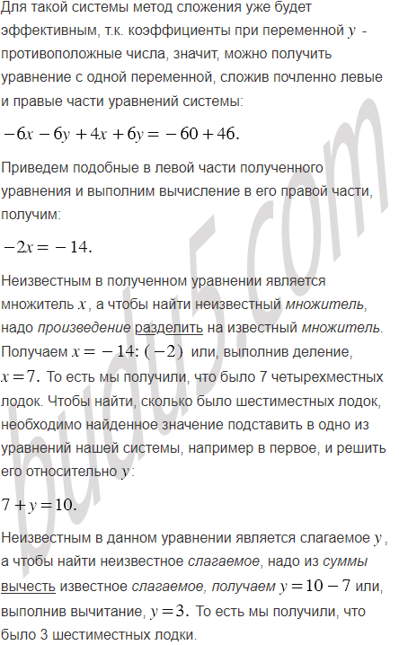
Группа из 46 туристов отправилась в поход на 10 лодках, часть из которых была четырёхместными, а остальные - шестиместными. Сколько было лодок каждого вида?

Подсказка

Ответ


Вернуться к содержанию учебника