Номер 176 - ГДЗ Алгебра 8 класс. Мерзляк, Полонский. Учебник. Страница 43

Вернуться к содержанию учебника

Упражнения § 6. Страница 43

173 174 175 176 177 178 179

Вопрос

Упростите выражение:

Подсказка

Вспомните:

  1. Что называют тождественным преобразованием.
  2. Какую дробь называют рациональной.
  3. Что называют одночленом.
  4. Что называют многочленом.
  5. Порядок выполнения действий.
  6. Сложение и вычитание рациональных дробей с разными знаменателями.
  7. Сложение и вычитание рациональных дробей с одинаковыми знаменателями.
  8. Умножение и деление рациональных дробей.
  9. Подобные слагаемые, правила раскрытия скобок.
  10. Степень с натуральным показателем.
  11. Свойства степени с натуральным показателем.
  12. Распределительное свойство умножения.
  13. Разложение многочленов на множители.
  14. Умножение одночлена на многочлен.
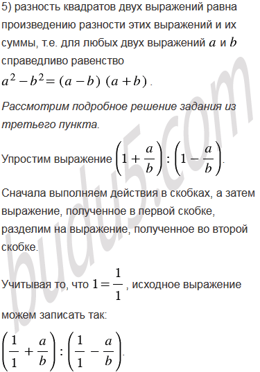
  15. Разность квадратов двух выражений.
  16. Противоположные числа.
  17. Правила сложения рациональных чисел.
  18. Правило вычитания рациональных чисел.

Ответ


Вернуться к содержанию учебника